搞钱的底层逻辑
1. 利从哪里来
讲师深入探讨了利益来源的三大途径:被赠与、掠夺(含剥削)和交换。被赠与多指遗产或意外财富,对普通人影响有限。掠夺通过直接或隐蔽方式实现,剥削作为核心手段,体现在雇主占有员工劳动产生的剩余价值,尤其在贸易行业,渠道资源和销售能力成为关键。交换的本质是用拥有的换取所需,专业性、资源/产品、服务及信用为关键要素。专业性利用信息差获利,资源和产品直接参与交易,信用则在借贷市场中至关重要,助力早期资本积累。讲师强调,珍惜信用是成功交换的前提,它作为无形资产,对个人在交换体系中的地位影响深远。总结而言,赚钱的本质在于通过交换实现,而非单纯追求‘赚’。

2. 商业的本质
主讲人深入探讨商业核心在于满足需求,强调满足人的需求而非仅产品使用者的需求,通过猫粮案例说明生意需满足的是猫主人而非猫的需求。提出“课题分离”概念,区分客户与用户,指出客户满意促成交易,用户满意促进复购和转介绍。区分真需求与伪需求,真需求指有人愿意付费的需求,伪需求未经市场验证。建议采用最小闭环设计逻辑低成本测试需求的真实性,强调实践验证的重要性,并提供判断真伪需求的两步法:是否有人愿意付费及实际测试验证。

3. 商机的本质
讲述者强调商业机会的核心在于发现满足现有需求的新途径,而非寻找全新需求。通过历史例子,如从步行到汽车的交通方式演变,阐述了新技术或新组合如何改变需求的满足方式。对于普通人,商业机会来源于对传统需求满足方式的创新,可通过新技术、新组合或新渠道实现。讲述者鼓励专注于新颖满足已知需求的方式,并承诺提供一个公式化的框架以帮助理解和应用这一理念。

4. 商机公式
主讲人深入探讨了商业本质,提出’用[什么样的方式]满足[谁的] [什么需求]‘的万能公式,指导创业者理解业务模式,强调在创业和业务发展各阶段持续反思与调整的必要性。对于创新型商业,建议思考创新点或独特价值主张;传统业务则需识别相对优势以在竞争中脱颖而出。警告缺乏明确相对优势进入饱和市场可能导致失败。鼓励在商业活动前或业务困惑时,深入思考此公式,确保长期成功和可持续性。强调理解客户需求、创新和竞争优势为商业成功的核心。

5. 万能成交公式
主讲人深入探讨了商业成交的本质在于满足需求,提出成交=需求×信任×购买力的万能公式,强调任何一项为零则成交无法实现。他反对创造伪需求,建议聚焦大众通用需求并研究满足方法。在定价策略上,主张要么高端要么亲民,以匹配特定消费群体。信任被视为唯一可主观改变的点,建议通过专业、口碑等方式增强客户信任。最终,再次强调需求、信任和购买力三者乘法关系的重要性,提醒在经营中务必重视这三个关键因素的匹配与优化。

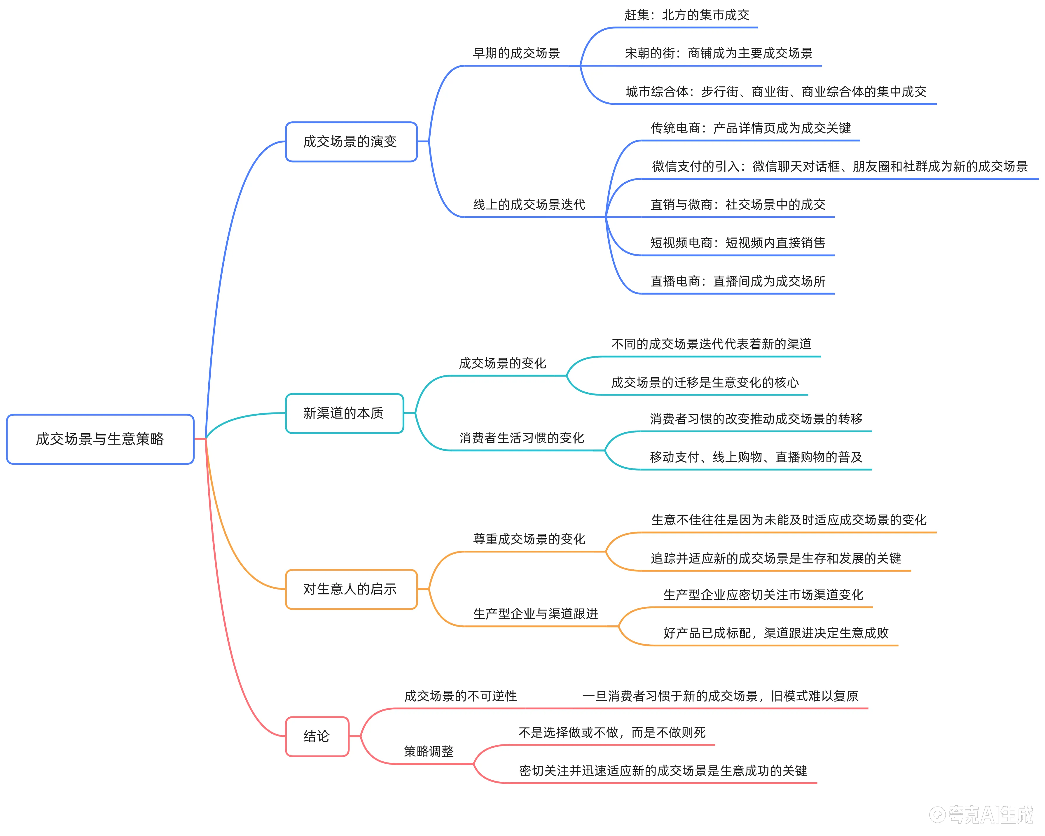
6. 成交场景
主讲人强调成交场景是商业成功的核心要素,通过从古代集市到现代线上交易的变迁,展示了成交场景的不断迭代。他指出,尽管生意本质不变,但成交场景的迁移反映了消费者生活习惯的变化,新的渠道实质上是新的成交场景,紧跟其变化对生意人至关重要。特别提醒生产型企业老板,需关注市场渠道变化,及时调整策略以适应新成交场景,否则即便产品质量优秀,也可能遭遇销售困境。

7. 卖一切都是卖信息
演讲者强调,在信息时代,产品销售依赖于信息的传播与展示,而非产品品质本身。线上交易中,图片、文字描述、短视频和直播等信息成为成交关键。商家需重视信息经营,包括主动展示和被动信息,以建立信任,提升销售。总结指出,卖一切即卖信息,商家应提升信息经营能力,适应新时代销售环境。

8. 物以类聚人以群分
演讲者对比了货架时代与人群时代的商业呈现方式。货架时代聚焦货品,消费者主动搜索;而人群时代以人为核心,通过算法实现货找人,强调经营特定人群,创造客户终生价值。未来商业将更注重人群经营,供应链系统化,连接人群能力决定收益。

9、财富螺旋上升公式
演讲者提出财富增长的万能公式,强调信任在商业成功中的核心作用及其被广泛误解的现象。许多人误以为信任一旦建立便永久存在,实际上,信任在转化为利润的过程中会被消耗。演讲核心阐述了信任与利润之间的动态转换:通过积累信任换取利润,利润产生责任,负责任的行为则赢得新一轮信任,形成螺旋上升的闭环。每次成交或变现都会消耗原始信任,需通过持续的责任感和高质量产品或服务重新构建。演讲者指出,不同生意阶段和环境下的信任构建方式和所需人群不同,这是某些人能在多行业持续成功的原因。最后,鼓励听众发掘自身构建信任的独特能力,不断优化闭环,实现财富持续增长。

10、万能投资公式
演讲者提出了一套基于有效性、易复制性和可持续性的投资逻辑,通过一个乘法得分系统评估项目,总分1000分。他强调,项目需先验证有效性和可持续性,低于600分的项目不考虑投资,低于800分的项目不参与。对于非规模化生意,建议保留有效性和可持续性,避免易复制性,以体现个人经营优势。演讲者警告,在未验证有效性和可持续性前,不应进行大规模投资或扩张。

11、万能创业方法论
演讲者分享20年创业经验,提炼出16字箴言:最小代价、最快实施、试错迭代、小步快跑。他强调创业初期应以最小代价开始,快速验证商业模式,不怕试错,通过小步快跑的方式不断迭代优化。演讲者通过实例解释了如何在创业中应用这16字原则,避免因过度设计和高成本投入而导致的失败。他指出,真正的实力在于敢于试错,从错误中学习,最终找到成功的路径。演讲者鼓励听众掌握并运用这16字精髓,以提高创业成功率,减少负债风险。

12、流水逻辑和资产逻辑
演讲者通过钓鱼与养鱼的比喻,深入解析了‘流水逻辑’与‘资产逻辑’的核心差异,强调主动收益与被动收益的区别。他分享了个人资产配置策略,包括从住宅转向工业用地投资,以及对金融、数字资产的见解,提醒警惕过度消费。演讲者认为个人最大的资产是学习力和一技之长,鼓励持续提升擅长技能,以适应社会变化,实现长期收益。

搞钱的手段和策略
1、借杠杆,别只会靠自己
讲师通过回顾道德讲座后,引入‘法术’阶段,阐述了利用杠杆原理实现财富积累的方法。以幽默故事为例,说明在供需匹配中,个人能力作为支点,远端施加力的杠杆原理。强调信用在资源匮乏时借力他人与资源,实现个人价值与财富增长的重要性。以自身经历鼓励听众学会借力,珍视个人信用。

2、找优势,别只会追风口
演讲者强调在创业或职业发展中,应避免盲目追风口,而是找到并深耕个人的相对优势。通过实例阐述,真正的成功者往往是那些早已站在风口等待的人。演讲者提出,关键在于自我认知和利用优势,结合趋势判断,进行精准定位。引用“歼灭战”策略,建议行动时选择把握大的事情,避免过度冒险。通过单超级丹的案例,展示了如何利用信息差和认知差找到并利用相对优势,在新渠道和工具中实现成功。总之,演讲核心在于引导听众找到并发挥个人优势,而非盲目追求风口。

3、抓趋势,别只会傻努力
演讲者强调在商业决策中应把握趋势,而非盲目努力。他指出生意周期的四个阶段,最佳时机在萌芽期向快速成长期过渡的拐点。演讲者分享了判断趋势的关键点,包括人口结构变化、生活习惯转变和政策方向性趋势。他鼓励利用相对优势,提前布局确定性趋势,而非盲目追风口,并通过自身在自媒体领域的投资决策,强调了寻找确定性趋势并深耕的重要性。

4、学卖人,别只会卖产品
生意成功关键在于个人能力、认知、经历和模式的应用,被看见、被认可、被信任是基础,持续被依赖是目标。微商、网红等案例说明环境变化影响信息差价值,个人角色决定价值高低。以人为本,经营信任,找到相对优势和判断趋势,实现利润产出。

5、做不同,别只会随大流
讲师分享了在商业起步阶段借鉴他人经验的重要性,以及在发展期寻找独特定位以差异化竞争的必要性。通过药膳汤案例,阐述了在细分市场中找到生态位,服务特定消费者以实现可持续发展的策略。强调了在竞争中‘做不同’而非‘更好’的价值,提醒企业长远发展比短期壮大更为关键。

6、去建庙,别只会去化缘
演讲者以东华禅寺为例,阐述了‘舍与得’的商业哲学。寺庙通过满足信徒的欲望和恐惧,实现了商业成功,启示我们在商业中应顺应人性,逆向操作,即通过‘舍’来获取‘得’。东华禅寺从零开始,每一块砖瓦的捐赠都体现了这一核心逻辑。演讲者强调,理解人们的需求和恐惧,给予他们所求,自然会获得回报。他提醒听众避免追求不切实际的快速致富,应通过理解和利用人性,实现可持续的商业成功。

搞钱的提效工具
1、寻找新渠道,应用新工具
演讲者分享了关于‘器’即赚钱工具和渠道的见解,将渠道分为流量渠道、常规出货渠道和下水道渠道,强调打造吸引注意力和记忆的爆品是所有渠道经营的基础。他指出实体老板需适应生活方式线上化,利用线上渠道寻找新机遇,并计划详细讲解如何根据产品特性选择合适渠道,帮助听众理解并应用。

2、行业分析:私域 社交电商
自2014年起,私域运营通过公众号、微商等渠道发展,形成固定低成本触达用户群体。核心在于‘陪伴’与‘流动’,即情感联系与活跃度保持,避免过度打扰。强调从他人私域引流,结合公域流量,私域成为未来商业变现关键,实现持续价值产出。

3、行业分析:短视频 直播电商
演讲者剖析了抖音、快手、视频号三大平台特性,指出抖音宜高质量内容创作,快手适便宜货品销售,视频号重正能量传播与私域流量转化。强调视频号‘推课’功能及电商法变化影响,倡导利用平台进行商业转型与私域运营。
B站(年轻)、抖音(高品质)、知乎(告知?我对此存疑)、快手(接地气)、小红书、视频号(长远看好,正能量,伟光正,对人性要求高;推客可赚钱)

4、行业分析:私域直播
私域直播作为新兴商业渠道,预测将成为线下实体店与线上连接的主流方式,通过标准化流程提升零售和服务行业的运营效率。它源自传统会销的演变,利用非公开平台吸引并保持消费者参与,核心在于提供有价值的内容。适合品牌连锁加盟店及泛娱乐场景,能提升营销效率、降低成本,为实体店带来新机遇。尽管存在不正当营销,但其价值在于内容而非低价促销,呼吁关注其发展潜力。
小鹅通,微赞,或自己建的直播间

5、用手机消费的人 用手机赚钱的人
演讲者强调AI工具提升效率,通过实践掌握技巧。以妹妹设计效率提升为例,阐述AI应用。手机作为消费与赚钱工具,关键在思维模式。推荐学习大主播技巧,转变消费为经营逻辑。核心在于思维转变,鼓励从小处实践,迭代提升,把握商业机会。
加个被字
他是如何被我看见的,这个人或者这个商品是如何被我认可的,这个服务的商品是如何被我信任的,它如何被我依赖的。

小锦囊
1、钱是工具手段,不是目的
演讲者分享20多年商业经验,提炼18个锦囊,强调金钱是实现个人成长和理想生活的工具,而非生活目的。指出将赚钱作为唯一目标的人易陷入疲惫和不快,而正确认知金钱,能激发积极乐观态度,吸引财富,实现生活与财富的螺旋上升。演讲者鼓励听众转变金钱观,让金钱服务于个人成长,实现人生质的飞跃。

2、认知和财富的关系
对话探讨了认知与财富管理的深层联系,强调认知不仅包括知道结果,还需理解其原因,这需通过实践获得。以彩票中奖为例,说明即便偶然获得超出认知的财富,若认知水平不足,往往无法守住,可能导致返贫。因此,提升认知对守住并实现财富稳定增长至关重要,鼓励在努力工作和学习的同时,深入探究事物原理,以提升个人认知。

3、利润只和风险正相关
商业活动的本质在于高风险与高回报的正相关性,其不确定性主要源于人的因素,而非科学的确定性。优秀的商业模式在于风险的管理和转移,而非消除。演讲者强调,商业不适合风险厌恶者,建议潜在参与者在投身前评估自身是否适合这场冒险游戏。总之,商业是一个适合接受不确定性并愿意承担风险的人的领域,其核心在于理解和平衡利润与风险的关系。

4、胆子大的人才能赚到钱
对话强调在任何时代,胆量是赚钱的前提,成功者常在法律边缘寻找机会,通过敢于尝试别人不敢做的事情获取财富,如王石与钟睒睒的例子所示。同时指出,仅凭胆量不足,还需创新思维与强执行力,以在竞争激烈的环境中生存。胆量与创新,是财富获取的双翼。

5、找项目的诀窍
演讲者分享了挑选项目或生意的窍门,指出当项目被有能力的人看不上、爱面子的人瞧不起且普通人吃不了苦时,它可能是个绝佳机会。通过送外卖、收废品、摆摊等例子,强调‘面子’不等于价值,鼓励放下面子,选择适合自己的道路。最后,强调努力与坚持是成功的基础,无论时代如何变迁。

6、现金流就是一切
对话强调了在当前经济环境下,现金流管理对企业财务健康的重要性。建议避免赊账,计算资金周转天数以优化现金流,设立保命账户保障18个月生活,不为他人担保以规避风险,创业初期采取最小代价原则,避免过度投资。特别指出,未来5到7年,现金流管理尤为关键。
能用二手用二手,能没店面就没店面,能没店员就没店员。

7、怕死不要上战场
演讲者通过军事比喻,强调在经济低迷、市场饱和的环境下,无经验者不应冒险创业。建议在经济复苏迹象出现前,选择稳定工作或副业,避免冲动辞职。鼓励小成本试错探索机会,坚决反对盲目跟风和高风险投入,当前时代不适合创业,除非有明确经济回暖信号。

8、换泳池学不会游泳
来哥通过比喻指出,转行不应是逃避行业困境的手段,而应基于能力提升和行业理解。他建议,面对行业挑战,应先在现有领域寻找突破,如适应线上化趋势。若确需转行,应沿用自身擅长能力或服务人群方向,避免盲目追求风口或赌博式创业。来哥强调,成功转行需审慎评估个人能力和行业前景,而非轻易放弃熟悉领域。

9、选行业的本质是选对手
演讲者通过张三抖音成功案例,强调行业选择应聚焦自身优势与竞争对手对比,而非单纯模仿。以服务业、医美行业为例,指出在进入行业前需评估能否与顶尖及低道德标准竞争者抗衡,提倡理性分析行业竞争格局,选择能战胜的对手,避免盲目跟风,确保创业或转型成功。

10、无尖不商
分享商业策略,通过古代卖米商案例,说明满足顾客心理需求的重要性。强调设计吸引贪便宜心理机制,如高价值商品降价、低价值商品比例折扣及赠品提升价值,避免破坏正品价格。建议学习大主播和行业策略,利用人性贪婪激发冲动消费,诚信与设计并重是成功关键。

11、合伙的买卖怎么做
合伙生意的成功关键在于领导者能力与合伙人选择。领导者需身先士卒、慷慨大方、宽容待人、严于律己。选合伙人时,注重能力、性格互补与价值观一致。利润分配不必绝对控股,AB股与一致行动人协议确保决策权。小公司应强化领导力与执行力,而非过度民主。明确角色与责任,合伙生意方能顺利进行。

12、操盘手的核心能力
对话聚焦于操盘手或企业老板需掌握的三大核心能力:做结构、定节奏、树IP。做结构涵盖生意、组织、利益分配及最小闭环验证;定节奏强调市场预见性和运营协调;树IP则突显品牌创始人或企业IP在降低成本、增强竞争力中的关键作用,主张一号位亲自打造,避免依赖外部或低效团队。这些能力是当前市场环境下企业成功的关键。

13、学会抄作业
演讲者用‘作弊’和‘抄作业’的比喻,强调在社会这个大考场中,学习和模仿成功者的重要性。他建议选择行业顶尖者为对标对象,一比一复制其成功模式,并根据自身条件调整执行。若同行难以超越,可借鉴其他行业的成功经验。演讲者指出,模仿是创新的起点,只有扎实基础,才能发展出个人特色。

14、赚100万的3种方式
对话探讨了通过服务不同规模的客户群体以实现100万收入的三种策略:服务1万人每人赚100元,适合帮穷人省钱;服务1000人每人赚1000元,中庸选择但竞争激烈;服务100人每人赚1万,专注于高效省时地服务富人。建议避免中间策略,选择能发挥个人优势的策略,如擅长流量运营或有核心资源能力。为富人服务时,需注重效率,满足其对时间价值的追求。
服务1万人每人赚100元:帮穷人省钱。必须会经营流量
服务100人每人赚1万:帮富人省时间。通过专业性、特殊的维护手段。买效率

15、保命绝句
演讲者警示公众远离声称轻松致富或一夜暴富的提议,揭露其多为骗局。他提倡将‘一切教你躺着赚钱或者一夜暴富的,不是骗你就是教你怎么骗人’27字手写并贴于显眼处,作为自我提醒。演讲者剖析培训行业的‘漏斗原理’,指出真知不会轻易传授,以避免培养竞争对手。他强调铭记此警示,以避免受骗。
加入培训界有100分的真本事,前边一个引流课,后边一个基础成交课,然后一个升单课,最后一个私董会、圈子课,最后一个陪跑课,一层一层,从几十到几万。引流课30分吸引进来,再给20再给20再给20,最后5分加起来95,剩下的5分永远不会给你,给了就变同行了

16、赚钱4法门
信息差利用未知信息或渠道获利,认知差理解事物本质创造更大价值,执行力将想法转化为行动,核心竞争力找到独特生态位。大数据时代,信息茧房放大信息差,认知差与执行力更为关键。培养长命竞争力,找到独特定位,是商业成功基石,对创业者至关重要。
与其更好不如不同。命长是这个时代最核心的竞争力

17、生意和男女关系
演讲者将生意经营与男女关系类比,强调两者核心均在于人际关系的建立。他提出,如同恋爱需耐心与逐步深入,生意亦应先建立连接,再推进。他认为,处理过男女关系与家庭相处的人,能更好地掌握经营人际关系的技能,这是成功立业的基础。建议在面对生意困惑时,往男女关系上面套,往往能获得真相。

18、搞钱的四个状态
演讲者回顾20多年商海经历,分享成功核心特质:专注、勤奋、热爱与自我激励。专注为基础,勤奋为关键,热爱为动力,自我激励为内心力量源泉。他鼓励听众相信自己,热爱事业,追求成功,希望课程带来价值,助力商业之路。

